
(来源:普华有策)
光稳定剂:从产品特性到行业格局及未来趋势
1、光稳定剂产品概况
光稳定剂是一类能抑制或减缓如塑料、橡胶、涂料、合成纤维等高分子材料在紫外线辐射下发生光老化的功能性添加剂。其核心作用是通过特定化学机制阻断紫外线对材料的损伤,从而延缓材料出现老化现象,延长产品使用寿命并维持其物理性能与外观完整性。紫外线辐射是导致高分子材料老化的主要因素之一,其能量可引发材料分子链断裂、氧化反应及自由基链式反应。光稳定剂通过干预上述过程,保护材料在户外、强光等环境中保持稳定性,是高分子材料维持性能不可或缺的关键助剂。
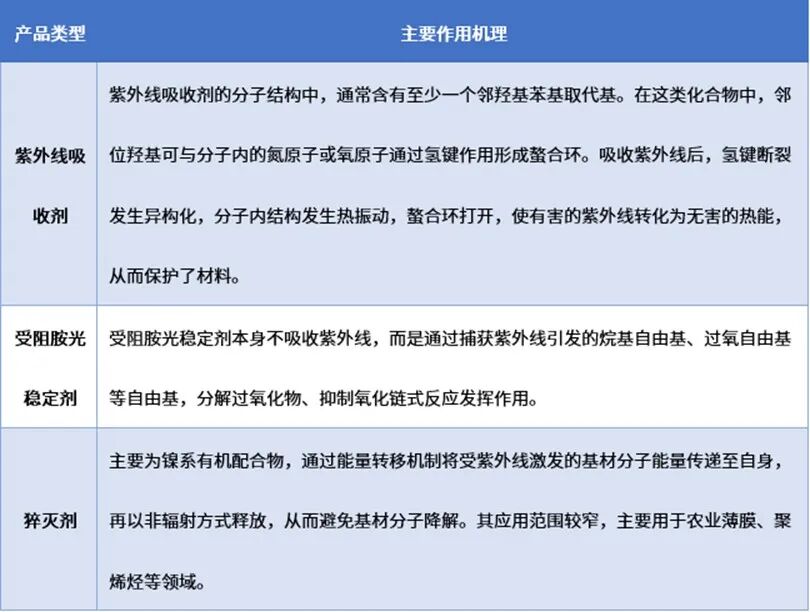
依据化学结构和主要机制,光稳定剂主要分为三大类:紫外线吸收剂、受阻胺光稳定剂、猝灭剂,其中前两类为当前市场主流产品。
2024年各类光稳定剂产品的市场份额

光稳定剂产品的分类概况

紫外线吸收剂可细分为苯并三氮唑类、三嗪类、二苯甲酮类、氰基丙烯酸酯类等。其中,苯并三氮唑类吸收范围广、效率高、性价比优,广泛用于塑料、涂料等领域;三嗪类UVB吸收性能突出,耐迁移、热稳定性好,适用于高端塑料、汽车涂料等;二苯甲酮类相容性佳、价格低且具水溶性,多用于部分涂料、护肤品等;氰基丙烯酸酯类底色浅、热稳定性好,适合电子薄膜等薄制品。
随着各行业对产品性能要求的不断提升,如医疗设备、新能源汽车等高端领域的快速发展,对紫外线吸收剂的性能提出了更高要求,具有高效吸收能力、良好稳定性、低挥发性以及与材料优异相容性的品类,如三嗪类紫外线吸收剂和氰基丙烯酸酯类紫外线吸收剂,有望凭借其在特定应用场景中的优势,获得更大的市场份额和发展空间。同时,能够满足环保法规要求、具备高生物相容特性的紫外线吸收剂品类,将在未来市场竞争中占据有利地位。
2、光稳定剂行业上下游产业链概况
光稳定剂行业的上游为基础化工原料制造业,主要包括芳烃类、胺类化合物、醛酮类、腈类与卤素化合物等基础化工材料;下游为各类高分子材料,主要包括塑料、涂料、薄膜、弹性体、纺织品、胶黏剂等。
光稳定剂行业产业链示意图

光稳定剂的下游应用覆盖国民经济多个领域,塑料制品是其应用比例最高的领域,核心行业及主要应用场景如下:
光稳定剂的下游应用及主要应用场景

3、行业发展趋势
光稳定剂作为保障高分子材料耐候性的关键助剂,其行业发展与下游需求、环保要求提升及技术创新紧密关联,在法规、下游客户需求等因素的影响下,光稳定剂产品的发展趋势主要呈现环保化、高分子量化、多功能化等趋势。
(1)环保化趋势
随着全球可持续发展理念的深化及环保监管力度的持续加强,光稳定剂行业在生产及产品层面均面临更高的环保要求。生产环节需逐步推广清洁工艺,以满足节能减排及污染物控制标准,实现绿色生产;产品层面则需提升环境友好性,开发低毒、易降解且符合欧盟REACH认证、《中华人民共和国大气污染防治法》等VOCs治理法规要求的新型产品,这一趋势已成为行业技术研发、产品优化的重要导向。
(2)高分子量化趋势
相对分子质量低的光稳定剂由于分子小存在易迁移、易挥发、不耐抽提的特性,无法满足部分高端材料在耐高温、长效防护等场景下的需求。基于此,发展相对分子质量高的光稳定剂成为重要方向。通过提高分子质量可有效降低其在材料中的迁移、挥发及抽出风险,适配光伏组件、汽车工程塑料等对耐候性有长期要求的领域。目前,实现路径主要包括开发单体型高相对分子质量产品及对反应型小分子光稳定剂进行聚合改性。
(3)多功能化趋势
光稳定剂新结构开发趋难,转向复合化与多功能化,通过融合不同官能团实现高效多样功能,如受阻胺光稳定剂引入受阻酚或紫外线吸收剂官能团,增强协同效用。
(4)反应型光稳定剂
反应型光稳定剂是指向光稳定剂分子中引入反应性基团,使其在材料制备加工过程中键合或接枝到高分子材料链段上。这种方法将光稳定剂与高分子材料通过共价键连接在一起,使光稳定剂固定在材料中,可以有效地避免光稳定剂迁出等问题,从而使高分子材料具有长久光稳定效果,常见的反应型基团为末端含双键的官能团。
(5)行业的技术发展趋势
技术创新将是光稳定剂行业未来发展关键。未来技术发展方向主要包括以下几个趋势:一是开发高效、低毒、环保型光稳定剂,满足日益严格的环保法规和市场需求;二是探索新型光稳定剂作用机理,开发具有独特性能的产品;三是加强与纳米技术等前沿技术融合,开发具有创新功能的光稳定剂;四是通过分子设计和合成技术优化,实现光稳定剂产品定制化,满足不同客户需求。
4、行业的周期性、季节性、区域性特点
光稳定剂行业特征

5、行业内主要企业
光稳定剂行业市场集中度较高,行业内主要企业有Basf、Songwon、Solvay、Clariant、利安隆、宿迁联盛、北京天罡助剂有限责任公司、安徽新秀化学股份有限公司等。
光稳定剂行业内主要企业

《2025-2031年光稳定剂行业细分市场调研及投资可行性分析报告》涵盖行业全球及中国发展概况、供需数据、市场规模,产业政策/规划、相关技术、竞争格局、上游原料情况、下游主要应用市场需求规模及前景、区域结构、市场集中度、重点企业/玩家,企业占有率、行业特征、驱动因素、市场前景预测,投资策略、主要壁垒构成、相关风险等内容。同时北京普华有策信息咨询有限公司还提供市场专项调研项目、产业研究报告、产业链咨询、项目可行性研究报告、专精特新小巨人认证、市场占有率报告、十五五规划、项目后评价报告、BP商业计划书、产业图谱、产业规划、蓝白皮书、国家级制造业单项冠军企业认证、IPO募投可研、IPO工作底稿咨询等服务。(PHPOLICY:GYF)
报告目录:
第一章 2020-2024年中国光稳定剂行业发展概述
第一节 中国光稳定剂行业上下游产业链分析
一、产业链模型原理介绍
二、光稳定剂行业产业链条分析
第二节、中国光稳定剂行业产业链环节分析
一、主要上游产业供给情况分析
二、2025-2031年主要上游产业供给预测分析
三、主要上游产业价格分析
四、2025-2031年主要上游产业价格预测分析
五、主要下游产业发展现状分析
六、主要下游产业规模分析
七、主要下游产业价格分析
八、2025-2031年主要下游产业前景预测分析
第二章 全球光稳定剂行业市场发展现状分析
第一节 全球光稳定剂行业发展规模分析
第二节全球光稳定剂行业市场区域分布情况
第三节 北美光稳定剂行业地区市场分析
一、北美光稳定剂行业市场现状分析
二、北美光稳定剂行业市场规模分析
三、2025-2031年北美光稳定剂行业前景预测分析
第四节 欧洲光稳定剂行业地区市场分析
一、欧洲光稳定剂行业市场现状分析
二、欧洲光稳定剂行业市场规模分析
三、2025-2031年欧洲光稳定剂行业前景预测分析
第五节 亚洲光稳定剂行业地区市场分析
一、亚洲光稳定剂行业市场现状分析
二、亚洲光稳定剂行业市场规模分析
三、2025-2031年亚洲光稳定剂行业前景预测分析
第六节 其他地区分析
第七节 2025-2031年全球光稳定剂行业规模预测
第三章 中国光稳定剂产业发展环境分析
第一节 中国宏观经济环境分析及预测
第二节 中国光稳定剂行业政策环境分析
第三节 中国光稳定剂产业社会环境发展分析
第四节 中国光稳定剂产业技术环境分析
第四章 2020-2024年中国光稳定剂行业运行情况
第一节 中国光稳定剂行业发展因素分析
一、光稳定剂行业有利因素分析
二、光稳定剂行业稳定因素分析
三、光稳定剂行业不利因素分析
第二节 中国光稳定剂行业市场规模分析
第三节 中国光稳定剂行业供应情况分析
第四节 中国光稳定剂行业需求情况分析
第五节 中国光稳定剂行业供需平衡分析
第六节 中国光稳定剂行业发展趋势分析
第七节 中国光稳定剂行业主要进入壁垒分析
第八节 中国光稳定剂行业细分市场分析
一、A领域
1、2020-2024年行业发展概况
2、2020-2024年需求规模
3、2025-2031年需求前景预测
二、B领域
1、2020-2024年行业发展概况
2、2020-2024年需求规模
3、2025-2031年需求前景预测
三、C领域
1、2020-2024年行业发展概况
2、2020-2024年需求规模
3、2025-2031年需求前景预测
四、D领域
1、2020-2024年行业发展概况
2、2020-2024年需求规模
3、2025-2031年需求前景预测
五、其他领域
1、2020-2024年行业发展概况
2、2020-2024年需求规模
3、2025-2031年需求前景预测
第五章 中国光稳定剂行业运行数据监测
第一节 中国光稳定剂行业总体规模分析
第二节 中国光稳定剂行业产销与费用分析
一、行业产成品分析
二、行业销售收入分析
三、行业总资产负债率分析
四、行业利润规模分析
五、行业总产值分析
六、行业销售成本分析
七、行业销售费用分析
八、行业管理费用分析
九、行业财务费用分析
第三节 中国光稳定剂行业财务指标分析
一、行业盈利能力分析
二、行业偿债能力分析
三、行业营运能力分析
四、行业发展能力分析
第六章 2020-2024年中国光稳定剂市场格局分析
第一节 中国光稳定剂行业集中度分析
一、中国光稳定剂行业市场集中度分析
二、中国光稳定剂行业区域集中度分析
第三节 中国光稳定剂行业存在的问题及对策
第四节 中外光稳定剂行业市场竞争力分析
第五节光稳定剂行业竞争格局分析
一、光稳定剂行业竞争概况
二、重点企业市场占有率分析
三、光稳定剂行业主要企业竞争力分析
1、重点企业资产总计对比分析2、重点企业从业人员对比分析
3、重点企业营业收入对比分析
4、重点企业利润总额对比分析
5、重点企业负债总额对比分析
]article_adlist-->第七章 中国光稳定剂行业价格走势分析
第一节 光稳定剂行业价格影响因素分析
第二节 2020-2024年中国光稳定剂行业价格现状分析
第三节 2025-2031年中国光稳定剂行业价格走势预测
第八章 2020-2024年中国光稳定剂行业区域市场现状分析
第一节 中国光稳定剂行业区域市场规模分布
第二节 中国华东地区光稳定剂市场分析
一、华东地区概述
二、华东地区光稳定剂市场需求情况及规模分析
三、2025-2031年华东地区光稳定剂市场前景预测
第三节 华南地区市场分析
一、华南地区概述
二、华南地区光稳定剂市场需求情况及规模分析
三、2025-2031年华南地区光稳定剂市场前景预测
第四节 华北地区市场分析
一、华北地区概述
二、华北地区光稳定剂市场规模分析
三、2025-2031年内华北地区光稳定剂市场前景预测
第五节 华中地区市场分析
一、华中地区概述
二、华中地区光稳定剂市场规模分析
三、2025-2031年华中地区光稳定剂市场前景预测
第六节 东北地区市场分析
一、东北地区概述
二、东北地区光稳定剂市场规模分析
三、2025-2031年东北地区光稳定剂市场前景预测
第七节 西北地区市场分析
一、西北地区概述
二、西北地区光稳定剂市场规模分析
三、2025-2031年西北地区光稳定剂市场前景预测
第八节 西南地区市场分析
一、西南地区概述
二、西南地区光稳定剂市场规模分析
三、2025-2031年西南地区光稳定剂市场前景预测
第九章 2020-2024年中国光稳定剂行业竞争情况
第一节 中国光稳定剂行业竞争结构分析
一、现有企业间竞争
二、潜在进入者分析
三、替代品威胁分析
四、供应商议价能力
五、客户议价能力
第二节 中国光稳定剂行业SWOT分析
一、行业优势分析
二、行业劣势分析
三、行业机会分析
四、行业威胁分析
第十章 光稳定剂行业重点企业分析
第一节 企业
一、企业概况
二、企业主营业务概况及光稳定剂产品介绍
三、企业主要经济指标情况
四、企业竞争优势分析
第二节 企业
一、企业概况
二、企业主营业务概况及光稳定剂产品介绍
三、企业主要经济指标情况
四、企业竞争优势分析
第三节 企业
一、企业概况
二、企业主营业务概况及光稳定剂产品介绍
三、企业主要经济指标情况
四、企业竞争优势分析
第四节 企业
一、企业概况
二、企业主营业务概况及光稳定剂产品介绍
三、企业主要经济指标情况
四、企业竞争优势分析
第五节 企业
一、企业概况
二、企业主营业务概况及光稳定剂产品介绍
三、企业主要经济指标情况
四、企业竞争优势分析
第十一章 2025-2031年中国光稳定剂行业发展前景预测
第一节中国光稳定剂行业市场发展预测
一、中国光稳定剂行业市场规模预测
二、中国光稳定剂行业市场规模增速预测
三、中国光稳定剂行业产值规模预测
四、中国光稳定剂行业产值规模增速预测
五、中国光稳定剂行业供需情况预测
六、中国光稳定剂行业销售收入预测
七、中国光稳定剂行业投资增速预测
第二节中国光稳定剂行业盈利走势预测
一、中国光稳定剂行业毛利润增速预测
二、中国光稳定剂行业利润总额增速预测
第十二章 2025-2031年中国光稳定剂行业投资建议
第一节 中国光稳定剂行业重点投资方向分析
第二节 中国光稳定剂行业重点投资区域分析
第三节 中国光稳定剂行业投资注意事项
第四节 中国光稳定剂行业投资可行性分析
第十三章 2025-2031年光稳定剂行业投资机会与风险分析
第一节 投资环境的分析与对策
第二节 投资挑战及机遇分析
第三节 行业投资风险分析
一、政策风险
二、经营风险
三、技术风险
四、竞争风险
五、其他风险
海量资讯、精准解读,尽在新浪财经APP
富灯网提示:文章来自网络,不代表本站观点。